| |
|
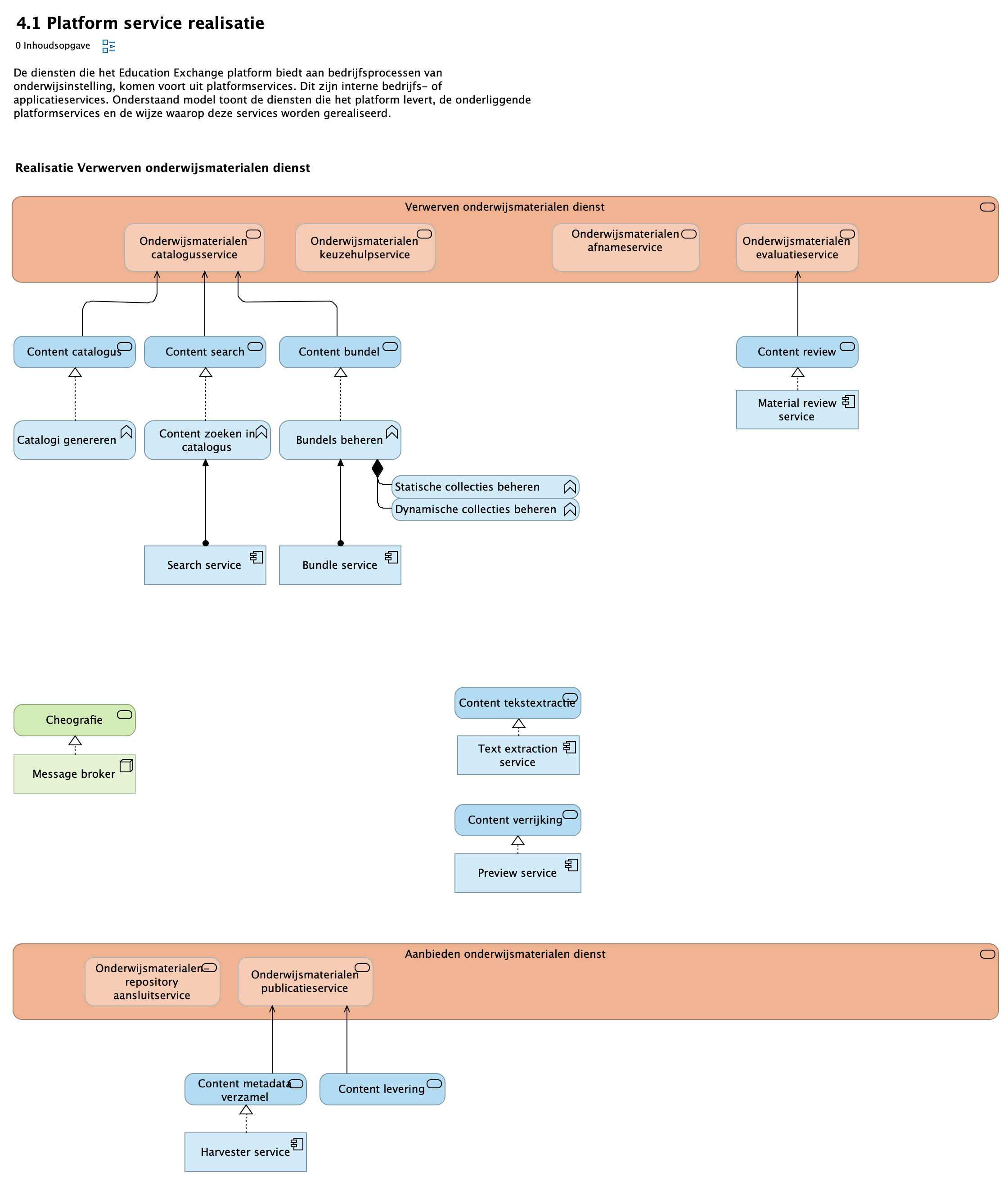
Content catalogus |
Onderwijsmaterialen catalogusservice |
| |
|
Search service |
Content zoeken in catalogus |
| |
|
Content zoeken in catalogus |
Content search |
| |
|
Catalogi genereren |
Content catalogus |
| |
|
Content search |
Onderwijsmaterialen catalogusservice |
| |
|
Content bundel |
Onderwijsmaterialen catalogusservice |
| |
|
Bundle service |
Bundels beheren |
| |
|
Bundels beheren |
Statische collecties beheren |
| |
|
Bundels beheren |
Dynamische collecties beheren |
| |
|
Bundels beheren |
Content bundel |
| |
|
Content review |
Onderwijsmaterialen evaluatieservice |
| |
|
Message broker |
Cheografie |
| |
|
Material review service |
Content review |
| |
|
Verwerven onderwijsmaterialen dienst |
Onderwijsmaterialen catalogusservice |
| |
|
Verwerven onderwijsmaterialen dienst |
Onderwijsmaterialen keuzehulpservice |
| |
|
Verwerven onderwijsmaterialen dienst |
Onderwijsmaterialen evaluatieservice |
| |
|
Verwerven onderwijsmaterialen dienst |
Onderwijsmaterialen afnameservice |
| |
|
Aanbieden onderwijsmaterialen dienst |
Onderwijsmaterialen publicatieservice |
| |
|
Aanbieden onderwijsmaterialen dienst |
Onderwijsmaterialen-repository aansluitservice |
| |
|
Content metadata verzamel |
Onderwijsmaterialen publicatieservice |
| |
|
Content levering |
Onderwijsmaterialen publicatieservice |
| |
|
Harvester service |
Content metadata verzamel |
| |
|
Text extraction service |
Content tekstextractie |
| |
|
Preview service |
Content verrijking |