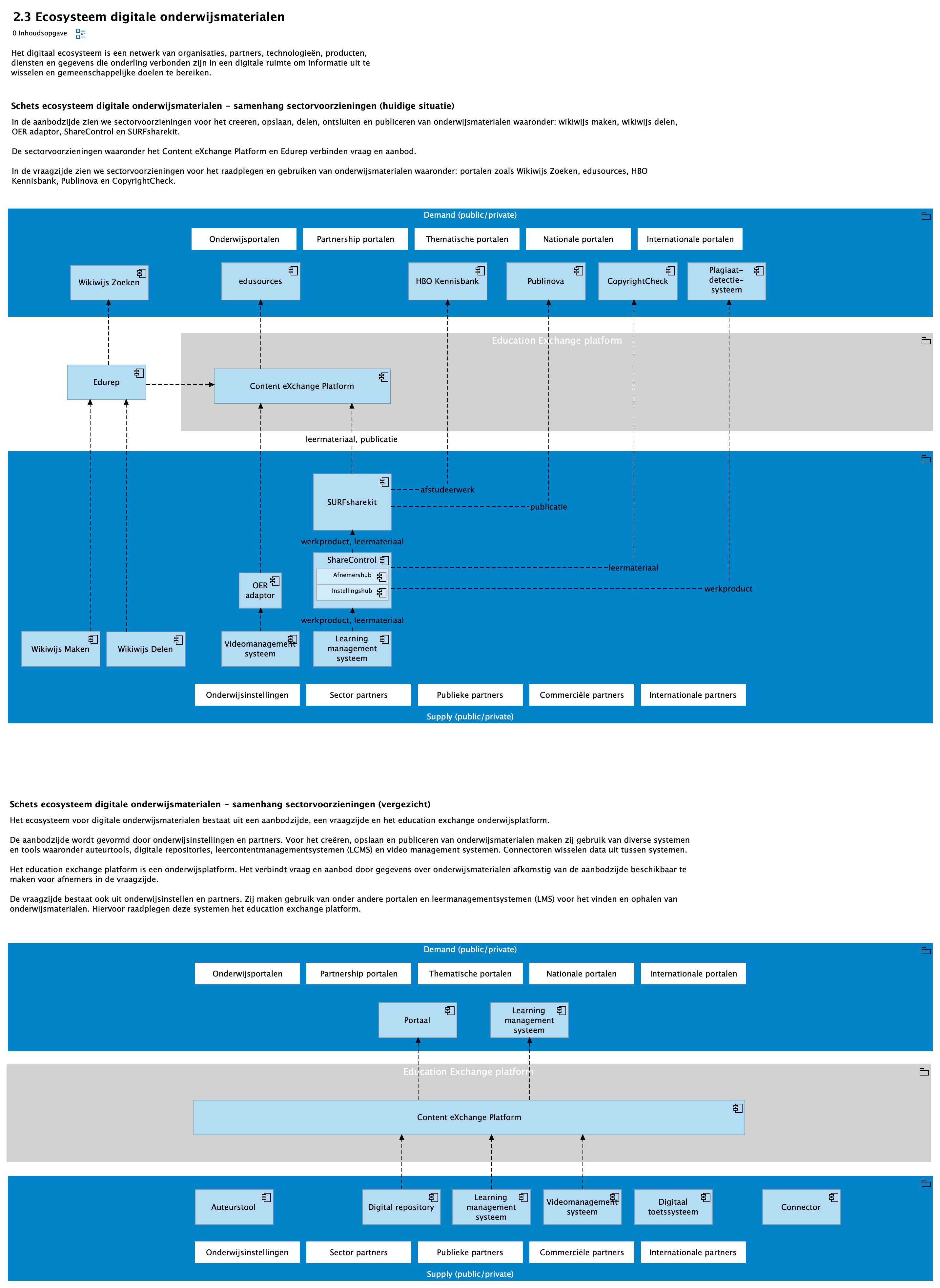
| |
|
Education Exchange platform |
Content eXchange Platform |
| |
|
Content eXchange Platform |
edusources |
| |
|
Supply (public/private) |
SURFsharekit |
| |
|
Supply (public/private) |
ShareControl |
| |
|
Supply (public/private) |
OER adaptor |
| |
|
Supply (public/private) |
Videomanagementsysteem |
| |
|
Supply (public/private) |
Learning management systeem |
| |
|
Supply (public/private) |
Wikiwijs Maken |
| |
|
Supply (public/private) |
Wikiwijs Delen |
| leermateriaal, publicatie |
|
SURFsharekit |
Content eXchange Platform |
| afstudeerwerk |
|
SURFsharekit |
HBO Kennisbank |
| publicatie |
|
SURFsharekit |
Publinova |
| |
|
ShareControl |
Instellingshub |
| |
|
ShareControl |
Afnemershub |
| werkproduct, leermateriaal |
|
ShareControl |
SURFsharekit |
| leermateriaal |
|
ShareControl |
CopyrightCheck |
| werkproduct |
|
ShareControl |
Plagiaat-detectie-systeem |
| |
|
OER adaptor |
Content eXchange Platform |
| |
|
Videomanagementsysteem |
OER adaptor |
| werkproduct, leermateriaal |
|
Learning management systeem |
ShareControl |
| |
|
Wikiwijs Delen |
Edurep |
| |
|
Wikiwijs Maken |
Edurep |
| |
|
Demand (public/private) |
Wikiwijs Zoeken |
| |
|
Demand (public/private) |
edusources |
| |
|
Demand (public/private) |
HBO Kennisbank |
| |
|
Demand (public/private) |
CopyrightCheck |
| |
|
Demand (public/private) |
Publinova |
| |
|
Demand (public/private) |
Plagiaat-detectie-systeem |
| |
|
Edurep |
Wikiwijs Zoeken |
| |
|
Edurep |
Content eXchange Platform |
| |
|
Demand (public/private) |
Learning management systeem |
| |
|
Demand (public/private) |
Portaal |
| |
|
Education Exchange platform |
Content eXchange Platform |
| |
|
Content eXchange Platform |
Learning management systeem |
| |
|
Content eXchange Platform |
Portaal |
| |
|
Supply (public/private) |
Learning management systeem |
| |
|
Supply (public/private) |
Videomanagementsysteem |
| |
|
Supply (public/private) |
Digital repository |
| |
|
Supply (public/private) |
Digitaal toetssysteem |
| |
|
Supply (public/private) |
Auteurstool |
| |
|
Supply (public/private) |
Connector |
| |
|
Videomanagementsysteem |
Content eXchange Platform |
| |
|
Learning management systeem |
Content eXchange Platform |
| |
|
Digital repository |
Content eXchange Platform |