| |
|
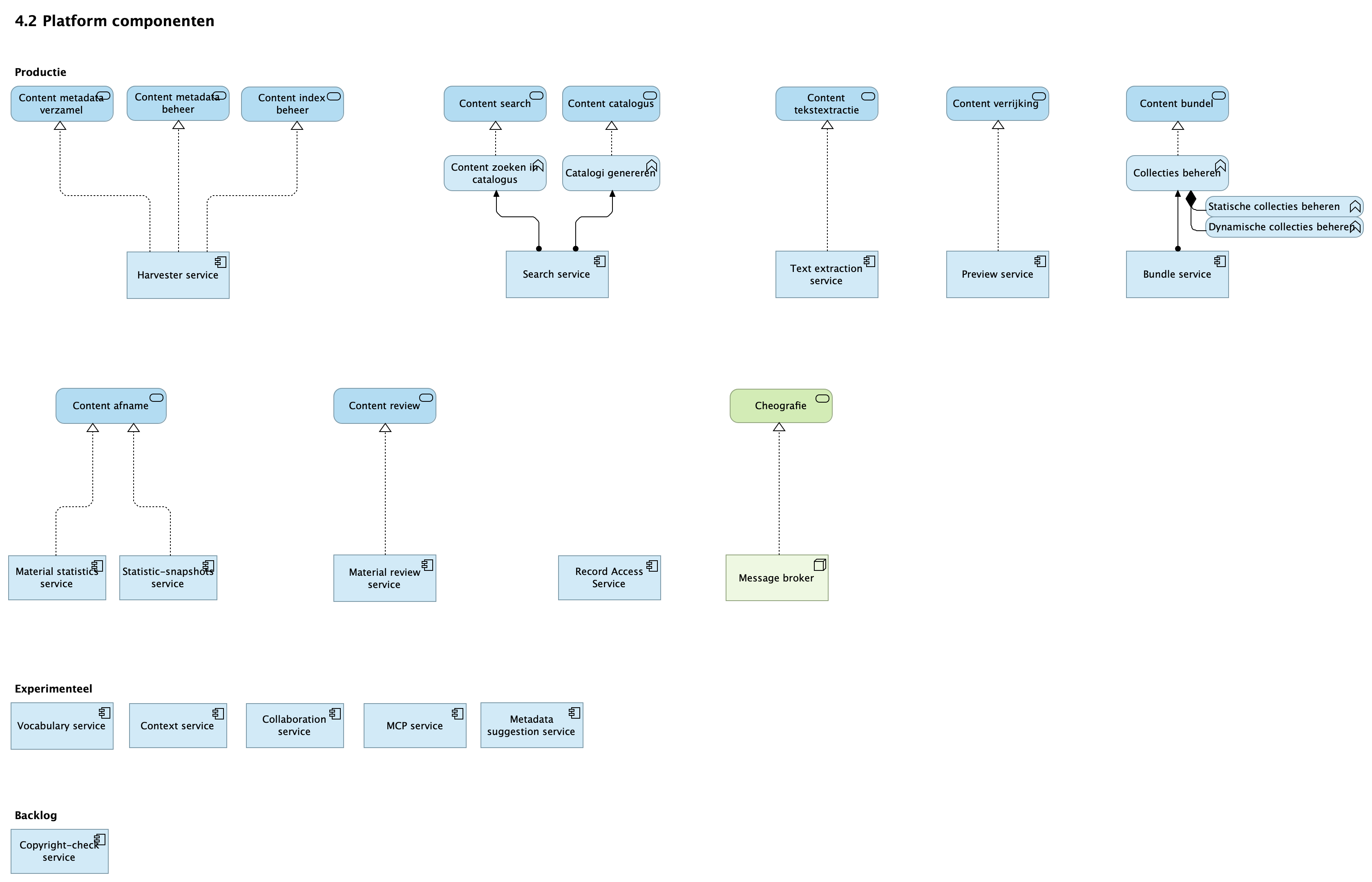
Bundle service |
Collecties beheren |
| |
|
Text extraction service |
Content tekstextractie |
| |
|
Harvester service |
Content metadata verzamel |
| |
|
Harvester service |
Content metadata beheer |
| |
|
Harvester service |
Content index beheer |
| |
|
Preview service |
Content verrijking |
| |
|
Material review service |
Content review |
| |
|
Search service |
Content zoeken in catalogus |
| |
|
Search service |
Catalogi genereren |
| |
|
Material statistics service |
Content afname |
| |
|
Statistic-snapshots service |
Content afname |
| |
|
Collecties beheren |
Statische collecties beheren |
| |
|
Collecties beheren |
Dynamische collecties beheren |
| |
|
Collecties beheren |
Content bundel |
| |
|
Content zoeken in catalogus |
Content search |
| |
|
Catalogi genereren |
Content catalogus |
| |
|
Message broker |
Cheografie |