| |
|
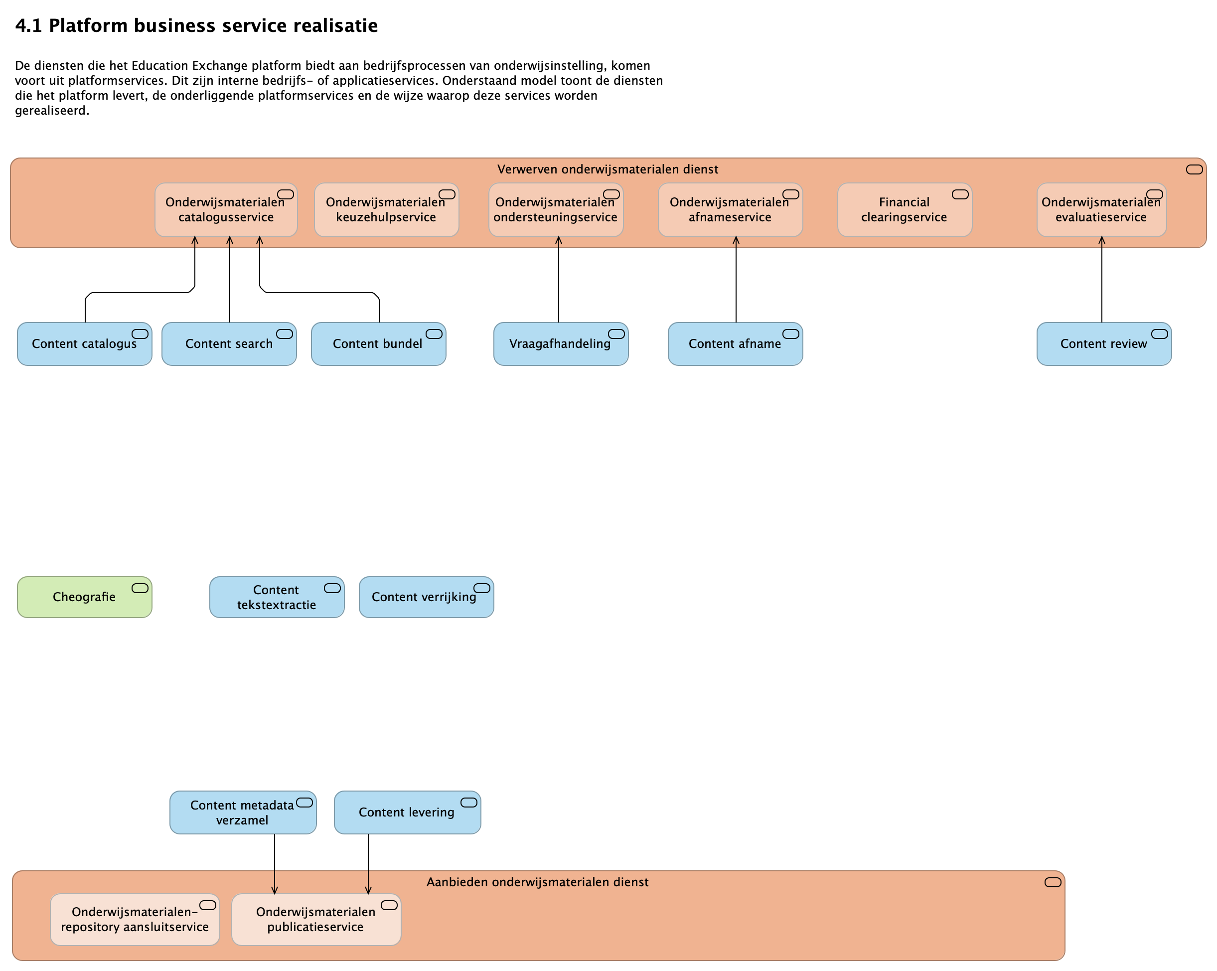
Content catalogus |
Onderwijsmaterialen catalogusservice |
| |
|
Content search |
Onderwijsmaterialen catalogusservice |
| |
|
Content review |
Onderwijsmaterialen evaluatieservice |
| |
|
Verwerven onderwijsmaterialen dienst |
Onderwijsmaterialen keuzehulpservice |
| |
|
Verwerven onderwijsmaterialen dienst |
Onderwijsmaterialen afnameservice |
| |
|
Verwerven onderwijsmaterialen dienst |
Onderwijsmaterialen ondersteuningservice |
| |
|
Verwerven onderwijsmaterialen dienst |
Financial clearingservice |
| |
|
Verwerven onderwijsmaterialen dienst |
Onderwijsmaterialen catalogusservice |
| |
|
Verwerven onderwijsmaterialen dienst |
Onderwijsmaterialen evaluatieservice |
| |
|
Content bundel |
Onderwijsmaterialen catalogusservice |
| |
|
Aanbieden onderwijsmaterialen dienst |
Onderwijsmaterialen-repository aansluitservice |
| |
|
Aanbieden onderwijsmaterialen dienst |
Onderwijsmaterialen publicatieservice |
| |
|
Content metadata verzamel |
Onderwijsmaterialen publicatieservice |
| |
|
Content levering |
Onderwijsmaterialen publicatieservice |
| |
|
Content afname |
Onderwijsmaterialen afnameservice |
| |
|
Vraagafhandeling |
Onderwijsmaterialen ondersteuningservice |