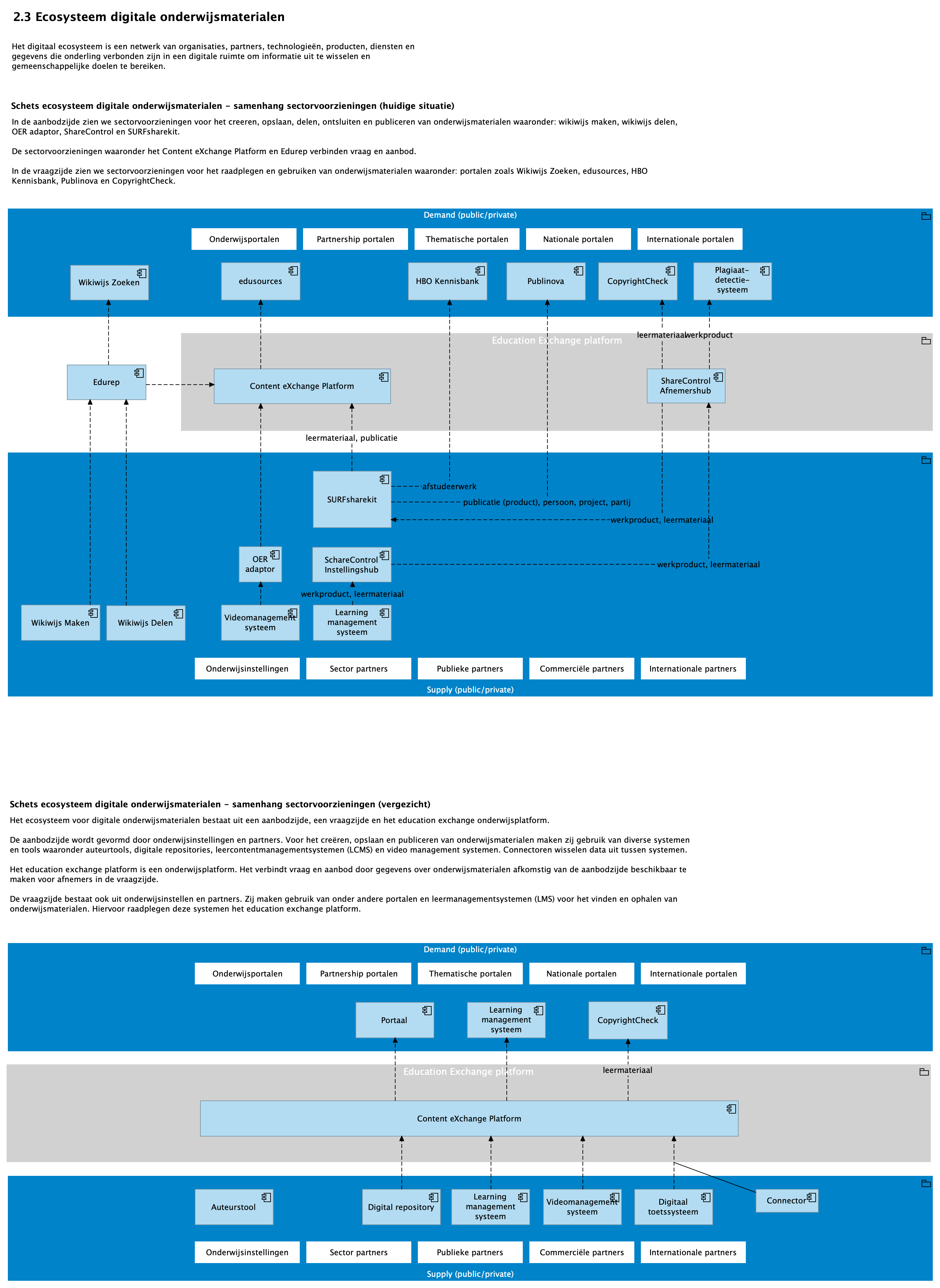
2.3 Ecosysteem digitale onderwijsmaterialen ()
2.3 Ecosysteem digitale onderwijsmaterialen
Education Exchange platform Content eXchange Platform
Education Exchange platform ShareControl Afnemershub
Content eXchange Platform edusources
werkproduct ShareControl Afnemershub Plagiaat-detectie-systeem
leermateriaal ShareControl Afnemershub CopyrightCheck
werkproduct, leermateriaal ShareControl Afnemershub SURFsharekit
Supply (public/private) Wikiwijs Maken
Supply (public/private) Wikiwijs Delen
Supply (public/private) Learning management systeem
Supply (public/private) Videomanagementsysteem
Supply (public/private) OER adaptor
Supply (public/private) SURFsharekit
Supply (public/private) SchareControl Instellingshub
leermateriaal, publicatie SURFsharekit Content eXchange Platform
afstudeerwerk SURFsharekit HBO Kennisbank
publicatie (product), persoon, project, partij SURFsharekit Publinova
OER adaptor Content eXchange Platform
Videomanagementsysteem OER adaptor
werkproduct, leermateriaal Learning management systeem SchareControl Instellingshub
Wikiwijs Delen Edurep
Wikiwijs Maken Edurep
werkproduct, leermateriaal SchareControl Instellingshub ShareControl Afnemershub
Demand (public/private) edusources
Demand (public/private) Publinova
Demand (public/private) HBO Kennisbank
Demand (public/private) CopyrightCheck
Demand (public/private) Wikiwijs Zoeken
Demand (public/private) Plagiaat-detectie-systeem
Edurep Wikiwijs Zoeken
Edurep Content eXchange Platform
Demand (public/private) Portaal
Demand (public/private) Learning management systeem
Demand (public/private) CopyrightCheck
Education Exchange platform Content eXchange Platform
Content eXchange Platform Portaal
Content eXchange Platform Learning management systeem
leermateriaal Content eXchange Platform CopyrightCheck
Supply (public/private) Digitaal toetssysteem
Supply (public/private) Auteurstool
Supply (public/private) Digital repository
Supply (public/private) Connector
Supply (public/private) Videomanagementsysteem
Supply (public/private) Learning management systeem
Digital repository Content eXchange Platform
Digitaal toetssysteem Content eXchange Platform
Connector
Videomanagementsysteem Content eXchange Platform
Learning management systeem Content eXchange Platform