| |
|
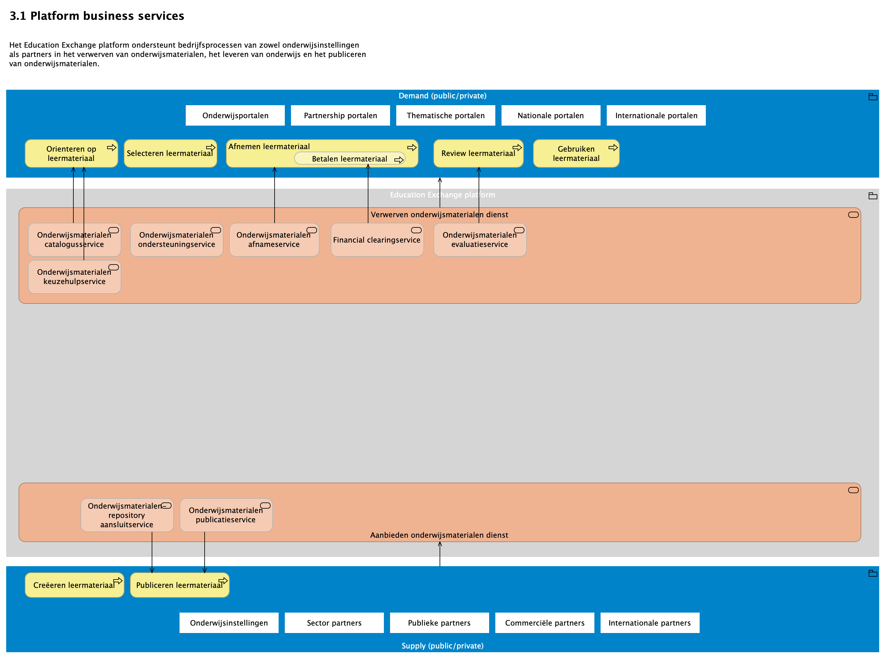
Education Exchange platform |
Verwerven onderwijsmaterialen dienst |
| |
|
Education Exchange platform |
Aanbieden onderwijsmaterialen dienst |
| |
|
Verwerven onderwijsmaterialen dienst |
Onderwijsmaterialen evaluatieservice |
| |
|
Verwerven onderwijsmaterialen dienst |
Onderwijsmaterialen catalogusservice |
| |
|
Verwerven onderwijsmaterialen dienst |
Financial clearingservice |
| |
|
Verwerven onderwijsmaterialen dienst |
Onderwijsmaterialen afnameservice |
| |
|
Verwerven onderwijsmaterialen dienst |
Onderwijsmaterialen keuzehulpservice |
| |
|
Verwerven onderwijsmaterialen dienst |
Onderwijsmaterialen ondersteuningservice |
| |
|
Verwerven onderwijsmaterialen dienst |
Demand (public/private) |
| |
|
Onderwijsmaterialen keuzehulpservice |
Orienteren op leermateriaal |
| |
|
Onderwijsmaterialen catalogusservice |
Orienteren op leermateriaal |
| |
|
Onderwijsmaterialen afnameservice |
Afnemen leermateriaal |
| |
|
Financial clearingservice |
Betalen leermateriaal |
| |
|
Onderwijsmaterialen evaluatieservice |
Review leermateriaal |
| |
|
Aanbieden onderwijsmaterialen dienst |
Onderwijsmaterialen publicatieservice |
| |
|
Aanbieden onderwijsmaterialen dienst |
Onderwijsmaterialen-repository aansluitservice |
| |
|
Onderwijsmaterialen publicatieservice |
Publiceren leermateriaal |
| |
|
Onderwijsmaterialen-repository aansluitservice |
Publiceren leermateriaal |
| |
|
Demand (public/private) |
Orienteren op leermateriaal |
| |
|
Demand (public/private) |
Afnemen leermateriaal |
| |
|
Demand (public/private) |
Selecteren leermateriaal |
| |
|
Demand (public/private) |
Review leermateriaal |
| |
|
Demand (public/private) |
Gebruiken leermateriaal |
| |
|
Afnemen leermateriaal |
Betalen leermateriaal |
| |
|
Supply (public/private) |
Aanbieden onderwijsmaterialen dienst |
| |
|
Supply (public/private) |
Publiceren leermateriaal |
| |
|
Supply (public/private) |
Creëeren leermateriaal |