| |
|
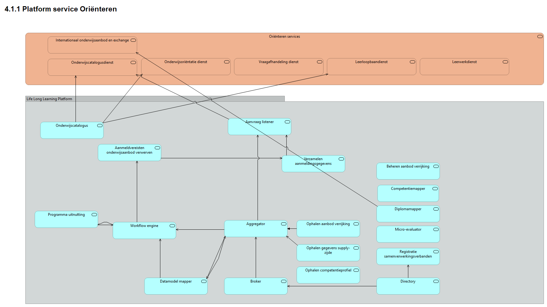
Aanmeldvereisten onderwijsaanbod verwerven |
Verzamelen aanmeldingsgegevens |
| |
|
Aanvraag listener |
Onderwijscatalogusdienst |
| |
|
Programma uitnutting |
Workflow engine |
| |
|
Aggregator |
Datamodel mapper |
| |
|
Aggregator |
Aanvraag listener |
| |
|
Aggregator |
Workflow engine |
| |
|
Datamodel mapper |
Workflow engine |
| |
|
Datamodel mapper |
Aggregator |
| |
|
Onderwijscatalogus |
Onderwijscatalogusdienst |
| |
|
Onderwijscatalogus |
Onderwijsoriëntatie dienst |
| |
|
Onderwijscatalogus |
Leerloopbaandienst |
| |
|
Ophalen aanbod verrijking |
Aggregator |
| |
|
Ophalen gegevens supply-zijde |
Aggregator |
| |
|
Verzamelen aanmeldingsgegevens |
Aanvraag listener |
| |
|
Workflow engine |
Aanmeldvereisten onderwijsaanbod verwerven |
| |
|
Workflow engine |
Programma uitnutting |
| |
|
Broker |
Aggregator |
| |
|
Directory |
Registratie samenverwerkingsverbanden |
| |
|
Directory |
Broker |
| |
|
Diplomamapper |
Internationaal onderwijsaanbod en exchange |