| |
|
| Life Long Learning Platform |
|
| Aanmeldvereisten onderwijsaanbod verwerven |
|
| Aanvraag listener |
|
| Onderwijsaanbod uitnutting |
|
| Aggregator |
|
| Beheren aanbod verrijking |
|
| Competentiemapper |
|
| Datamodel mapper |
|
| Onderwijscatalogus |
|
| Verzamelen aanbod verrijking |
|
| Verzamelen competentieprofiel |
|
| Verzamelen gegevens supply-zijde |
|
| Registratie samenverwerkingsverbanden |
|
| Verzamelen aanmeldingsgegevens |
|
| Workflow engine |
|
| Gegevensuitwissel broker |
|
| Directory |
|
| Diplomamapper |
|
| Micro-evaluator |
|
| Afhandelen numerus fixus |
|
| Lerendeprofiel |
|
| Aanmeldvereisten onderwijsaanbod verwerven |
|
| Onderwijsoriëntatie |
|
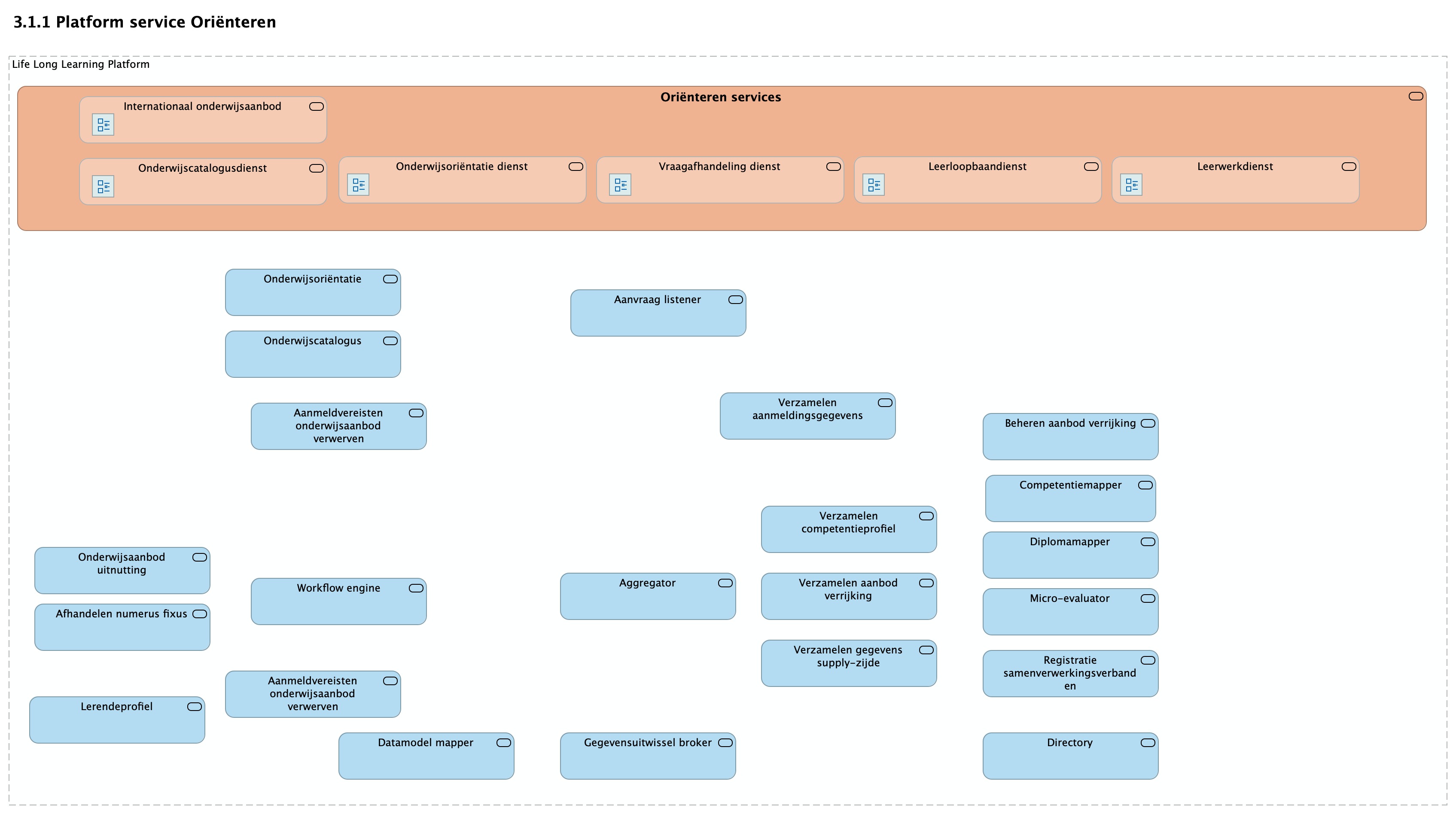
| Oriënteren services |
|
| Vraagafhandeling dienst |
|
| 3.1.1.3 Oriënteren - Vraagafhandeling dienst |
|
| Onderwijscatalogusdienst |
|
| 3.1.1.1 Oriënteren - Onderwijscatalogusdienst, Internationaal onderwijsaanbod |
|
| Leerwerkdienst |
|
| 3.1.1.4 Oriënteren - Leerloopbaandienst , Leerwerkdienst |
|
| Onderwijsoriëntatie dienst |
|
| 3.1.1.2 Oriënteren - Onderwijsoriëntatiedienst |
|
| Leerloopbaandienst |
|
| 3.1.1.4 Oriënteren - Leerloopbaandienst , Leerwerkdienst |
|
| Internationaal onderwijsaanbod |
|
| 3.1.1.1 Oriënteren - Onderwijscatalogusdienst, Internationaal onderwijsaanbod |
|