| |
|
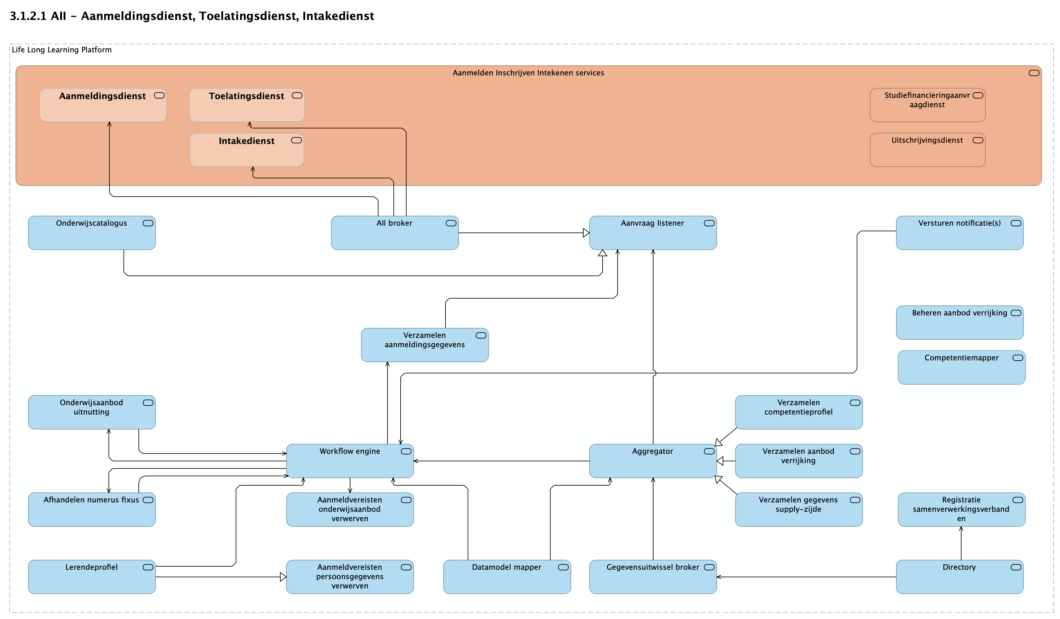
Afhandelen numerus fixus |
Workflow engine |
| |
|
Onderwijsaanbod uitnutting |
Workflow engine |
| |
|
Aggregator |
Workflow engine |
| |
|
Aggregator |
Aanvraag listener |
| |
|
Datamodel mapper |
Workflow engine |
| |
|
Datamodel mapper |
Aggregator |
| |
|
Onderwijscatalogus |
Aanvraag listener |
| |
|
Verzamelen aanbod verrijking |
Aggregator |
| |
|
Verzamelen competentieprofiel |
Aggregator |
| |
|
Verzamelen gegevens supply-zijde |
Aggregator |
| |
|
Verzamelen aanmeldingsgegevens |
Aanvraag listener |
| |
|
Workflow engine |
Aanmeldvereisten onderwijsaanbod verwerven |
| |
|
Workflow engine |
Onderwijsaanbod uitnutting |
| |
|
Workflow engine |
Verzamelen aanmeldingsgegevens |
| |
|
Workflow engine |
Afhandelen numerus fixus |
| |
|
Gegevensuitwissel broker |
Aggregator |
| |
|
Directory |
Gegevensuitwissel broker |
| |
|
Directory |
Registratie samenverwerkingsverbanden |
| |
|
Lerendeprofiel |
Workflow engine |
| |
|
Lerendeprofiel |
Aanmeldvereisten persoonsgegevens verwerven |
| |
|
Versturen notificatie(s) |
Workflow engine |
| |
|
AII broker |
Aanvraag listener |
| |
|
AII broker |
Aanmeldingsdienst |
| |
|
AII broker |
Toelatingsdienst |
| |
|
AII broker |
Intakedienst |