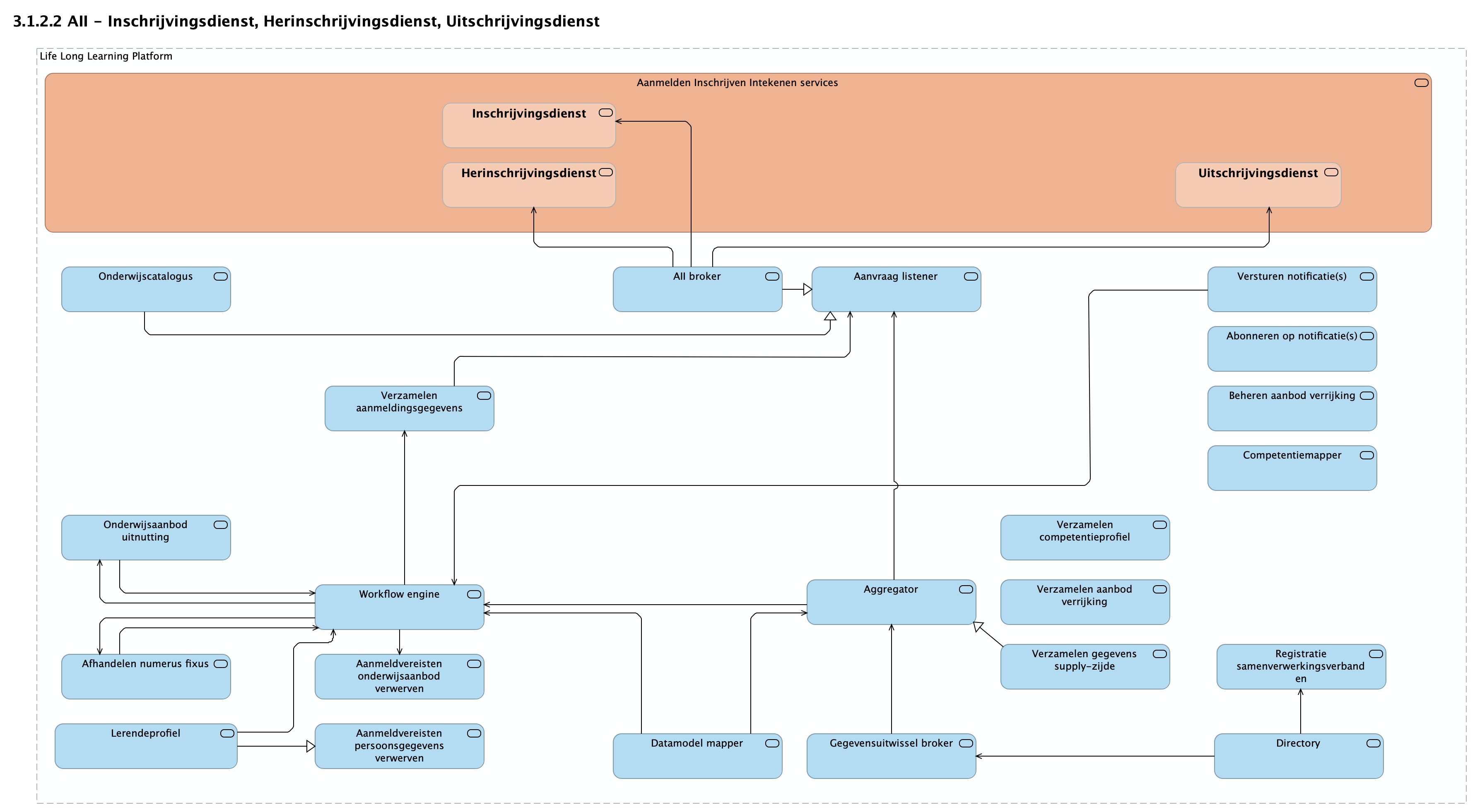
| Life Long Learning Platform |
|
| Aanmeldvereisten persoonsgegevens verwerven |
|
| Aanmeldvereisten onderwijsaanbod verwerven |
|
| Aanvraag listener |
|
| Afhandelen numerus fixus |
|
| Onderwijsaanbod uitnutting |
|
| Aggregator |
|
| Beheren aanbod verrijking |
|
| Competentiemapper |
|
| Datamodel mapper |
|
| Onderwijscatalogus |
|
| Verzamelen aanbod verrijking |
|
| Verzamelen competentieprofiel |
|
| Verzamelen gegevens supply-zijde |
|
| Registratie samenverwerkingsverbanden |
|
| Verzamelen aanmeldingsgegevens |
|
| Workflow engine |
|
| Gegevensuitwissel broker |
|
| Directory |
|
| Lerendeprofiel |
|
| Versturen notificatie(s) |
|
| AII broker |
|
| Aanmelden Inschrijven Intekenen services |
|
| Inschrijvingsdienst |
|
| Herinschrijvingsdienst |
|
| Uitschrijvingsdienst |
|
| Abonneren op notificatie(s) |
|
| |
|